


Fig. 3: Typical Image of 3.5 mm Audio Jack
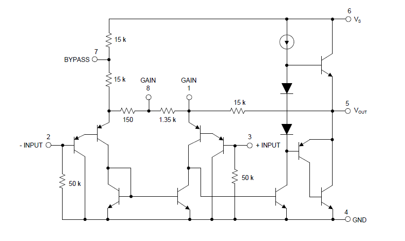
3) LM386 Audio Power Amplifier – LM386 is a low voltage audio power amplifier IC. It operates between a voltage range of 4 V to 12 V. In this circuit, the IC is provided a bias voltage of 12 V. This IC can drive a load having impedance in range from 4 ohms to 32 ohms. As the speaker used as load at the output of the amplifier has 8 ohms impedance, the IC is suitable to drive it well. Internally, the voltage gain of the IC is set to 20 (26 dB) but it can be set between 20 (26 dB) to 200 (46 dB) by connecting a suitable combination of resistor and capacitor between its pins 1 and 8. The IC has 8 pins in PDIP package with the following pin configuration –





Fig. 8: Typical Image of LM386 Audio Power Amplifier IC
The Pin 2 and 3 are the Input pins of IC. The pin 2 is the inverting input pin and it is grounded. The pin 3 is the non-inverting input pin and is used for feeding the audio signal which is to be amplified along with a 10k potentiometer and a capacitor which blocks any DC signal from the input. The pin 4 is the ground pin and is connected to the common ground. The pin 6 is the Power supply pin of IC and it is connected to 12V DC. A filter capacitor (Shown as C2 in the circuit diagram) of 100 uF is used for removing any high-frequency ripples at the input. At the pin 5 which is the output pin of the IC, a capacitor (Shown as C8 in the circuit diagram) of 1000 uF is connected to block any DC components. The DC components (as are appeared in case of clipping effect) can damage the speaker connected at the output of the circuit.

5) Bass Boost Circuit – For LM386, frequency response of the IC can be controlled by connecting additional components parallel to the internal feedback resistor. The IC has an internal feedback resistor of 15K ohms internally connected between pins 1 and 5 of the IC. The frequency response of the IC can be altered by connecting a series RC circuit between pins 1 and 5 of the IC. If pin 8 is kept open, a resistor of 10K ohms to 15K ohms can be connected in the RC circuit for 6 dB Bass Boost. If pins 1 and 8 are bypassed by a capacitor, then a resistor of 2K ohms or less can be connected in the RC circuit for the same 6 dB Bass Boost. In the circuit a variable resistor (Shown as RV3 in the circuit diagram) of 10K ohms is connected in series with a capacitor (Shown as C6 in the circuit diagram) of 0.033 uF between pins 1 and 5 to provide the Bass Boost.



From the output waveform, it can be observed that it starts clipping at 4 V level. From the waveform it can be observed that on decreasing the resistance, low frequency signals have relatively more amplification compared to high frequency signals. So, the bass boost is working fine. Since the pins 1 and 8 are bypassed, on keeping the resistance of the variable resistor RV3 close to 2K ohms, more stable Bass Boosting is obtained.
You may also like:
Project Video
Filed Under: Tutorials
Filed Under: Tutorials






Questions related to this article?
👉Ask and discuss on Electro-Tech-Online.com and EDAboard.com forums.
Tell Us What You Think!!
You must be logged in to post a comment.